作者:万维商业空间设计时间:2023-10-26 16:54:20浏览:1027次
社区商业定位与业态规划
1社区商业市场分析
主要要素:
周边人口统计
周边消费群特征分析
竞争对手分析(现有及潜在的竞争对手)
周边人车流量统计分析
周边商业业态的统计分析
调研模板:
1)项目周边环境调研分析:规划、商圈商家分布、人口构成、家庭收入、周边交通、客流监控等
2)小型租户分类入户深访:租户类型、面积、营业额、经营状况、项目规划概念测试等
3)消费者街头拦访调查:个人基本信息、消费习惯与特征、项目绘画概念测试问题等
4)特别调研项目:典型或可参考个案深度研究、特殊消费群体调研分析
5)项目概念测试:设计项目定位与初步规划,对消费者、小型商家和相关人士进行测试
2社区商业定位策划
市场定位:功能定位、业态类型、形象定位、名称建议
顾客定位:顾客是谁、顾客规模、顾客特征
规模定位:商业规模的大小在一定程度上决定着社区商业的性质,主要考虑的因素有——区域的商业市场容量、市场整体租售状况对项目规模的影响、项目的商业属性(辐射型、中间型或内向型)、主力店的带动效应(一般主力店与其辐射区域面积比为1:1.5)、竞争性项目对项目规模的影响、市政规划对项目片区商业规模的影响、项目自身条件对规模的影响等
主题定位:主要考虑的因素有——住宅楼盘的整体风格、项目片区的整体氛围、主题营造的可实现性等
3社区商业业态组合
九大基础业态
生活百货、超市、餐饮、服务配套、美容、家居服饰、儿童业态、生活家居、休闲
业态组合规划原则
(1)超市、餐饮和服务配套是社区商业三大基本业态
(2)租金收益的最大化,位置较好的铺位优先考虑承租能力较高的业态
(3)是否具有招商的可执行性,符合项目实际情况
(4)能否在项目目前条件下开业经营,培育商业氛围
(5)符合商铺建筑设计技术指标
租户角色定位
.jpg)
4社区商业规划布局
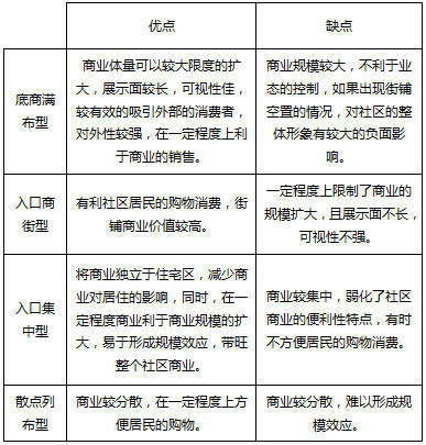
(1)社区商业布局类型
商业的布局形式是前期规划重点问题之一。整体的布局与商业的规模、性质有直接关系,而现实案例中不同业态商家的布局则体现了商家对于位置的偏好及商业整体规划的合理程度。
下面我们主要分析四种类型:
.jpg)
(2)各业态布局特点
根据各业态的经营特点,对于位置的要求也不尽一致。从方便居民生活及合理分配资源的角度出发,应该要注意的基本原则有以下几点:
a.在商业布局时,可优先考虑体现居民生活便利的业态,如超市、服务配套类和便利店等业态的位置,既方便社区及周边居民的消费,又兼顾龙头商家对其它小商家的带动作用;
b.餐饮等业态有噪音、卫生等问题,在规划业态时应避免影响到社区居民的正常生活;
c.对位置要求不高的业态可规划于相对较偏的位置,如装饰公司、美容一般是以二楼为主要承租面积,但必须预留良好的展示面。
(3)人流动线规划
在社区商业的人流动线中,一般存在人流的集散中心,主要表现为人流焦点和人流端点。
人流焦点一般位于社区主出入口或商业的主力店,是人流的集散地,具有唯一性,一般情况下,人流焦点人流较密集,具有凝集人流的作用。
人流端点一般位于社区出入口和商业的主力店,是拉动人流的关键,可以并存多个,有效地提升人流流动频率。
社区商业人流动线规划应主要注意以下几点:
a、简单易达,增强便利性;
b、焦点与端点尽量临主要道路设置,对外展示面良好,利于导入外部人流;
c、人流焦点应设置于商业的中心位置,均匀的拉动人流;
d、直线为主,适当勾勒弧线,体现层次感及节奏,增加人流动线的变化;
e、设置衔接过渡的中庭等设施,凝聚人气,提升部分商铺商业价值。
(4)铺位面积
硬件规划设计如不合理,会导致合适的业态无法进驻,因此,硬件规划是社区商业能否良好经营的重要环节。
每种业态对于硬件技术指标的要求都不一致,对于铺位面积的需求也各不相同,结合社区商业各业态面积需求,将铺位按面积区间分为“30㎡以下、31㎡-80㎡、81㎡-200㎡、201㎡-500㎡、501㎡以上”五种面积区间。
三种类型商业的铺位面积比建议:
.jpg)
三种类型商业的铺位个数比建议:
.jpg)
(5)底商设计要点
*客流量与面积大小正相关
*客流量低,价值低,内街铺尽量不要
*面宽进深〈1:3
*面宽一般4-9米,进深8-15米(餐饮尽可能大于12米),总面积控制在100平以下;餐饮一般不能做,如果做,需要在平面预留共用排烟道(结合塔楼高空排放)
*预留上下水,DN40/100
*室内外高差〈100-300毫米
*电量至少100W/平米
*广告位预留
*空调机位考虑,顶或立面(〉2.2米)
*层高根据各地看,尽可能4.5以上,2层可低点
*管道穿梁问题、剪力墙优化问题,可考虑部分转换(如转换层出现,则与设备层合用),从经济性考虑,不提倡除核心筒落地外其它剪力墙全部转换的做法,除非商铺价值足够消火栓安装完成,但要暗装。
文章来源于网络,版权归原作者所有,内容仅做分享,不具有任何商业用途 转载好文目的在于增进业界交流,若作者和原始出处不准确还望谅解修正,如有侵权请联系我们,小编会立即删除并表示歉意。谢谢!